您的位置 首页 财经

董秘线上“泄密”后,公司股价“五连板”!光华科技及董秘收警示函

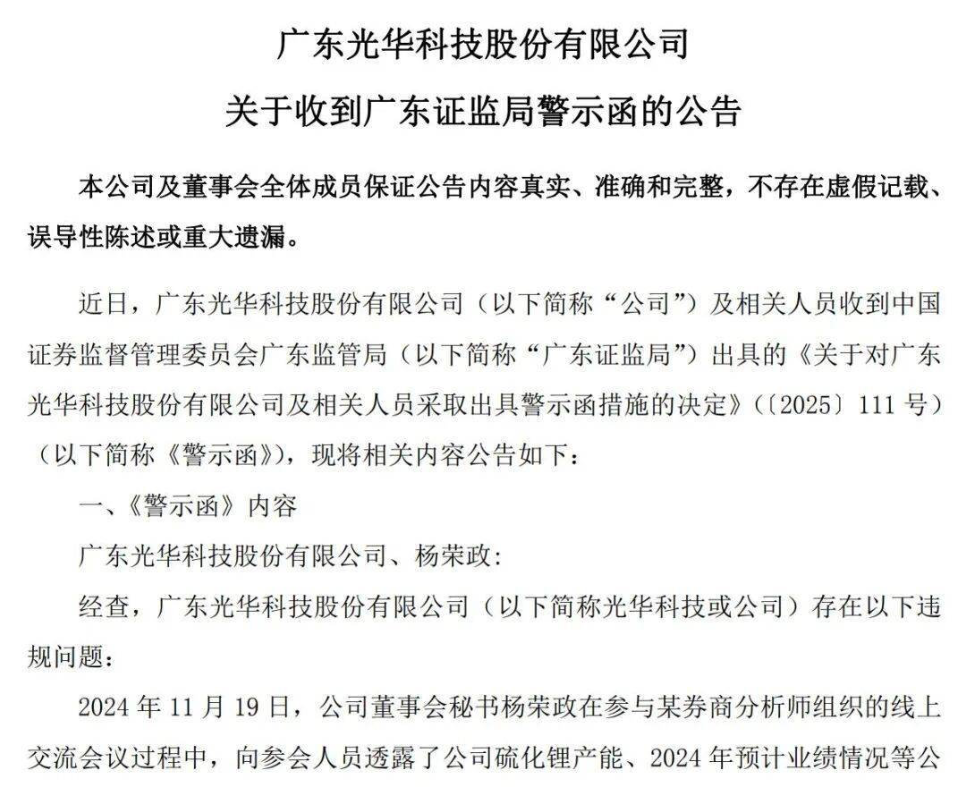
根据公告,因2024年11月19日公司董秘在参与券商分析师组织的线上交流会议中,向参会人员透露了公司硫化锂产能、2024 年预计业绩情况等公司经营、财务方面未 公开信 息,且未及时披露,直至相关信息通过网络传播后才于2024年12月6日进行披露及澄清,光华科技及董秘杨荣政被采取出具警示函的行政监管措施。

根据公告,因2024年11月19日公司董秘在参与券商分析师组织的线上交流会议中,向参会人员透露了公司硫化锂产能、2024 年预计业绩情况等公司经营、财务方面未公开信息,且未及时披露,直至相关信息通过网络传播后才于2024年12月6日进行披露及澄清,光华科技及董秘杨荣政被采取出具警示函的行政监管措施。

董秘线上“泄密”后,公司股价“五连板”!光华科技及董秘收警示函

图片来源:光华科技公告

《每日经济新闻》记者(以下简称“每经记者”)注意到,就在2024年11月19日杨荣政于该线上会议透露未公开的信息后,2024年11月20日—26日,光华科技股价收获“五连板”。

参会后公司股价“过山车”:五连板+三跌停

警示函显示,上述行为违反了《上市公司信息披露管理办法》(以下简称《办法》)相关规定。光华科技董秘杨荣政未按照《办法》第四条的规定履行勤勉尽责义务,对公司上述违规行为负有主要责任。公司表示,将加强法律法规学习,提高规范运作水平,杜绝类似情况再次发生。

根据《上市公司信息披露管理办法》相关规定,广东证监局决定对光华科技及杨荣政采取出具警示函的行政监管措施。不过光华科技公告称,本次行政监管措施不会影响公司正常的生产经营管理活动。

每经记者注意到,《警示函》中提及的杨荣政参加券商线上交流会的时间(2024年11月19日),恰逢固态电池技术因高能量密度、安全性等优势成为A股二级市场焦点。Wind金融终端数据显示,此后的五个交易日(2024年11月20日—26日),光华科技股价收获“五连板”,股价五天累计涨幅达61.02%。然而,随后的2024年11月27日—29日,光华科技股价又遭遇连续三个“跌停板”,短期内股价大幅波动。

董秘线上“泄密”后,公司股价“五连板”!光华科技及董秘收警示函

展开全文

图片来源:Wind

2024年11月21日,高工产业研究院(GGII)还发布《2024中国固态电池行业发展现状及趋势分析》。GGII认为,2027年将是固态电池产业从市场发展初期迈向快速上升期的转折点。2035年前,半固态电池将是固态电池市场的主要产品形态。2024年,半固态电池出货量预计约7GWh,到2030年将超过65GWh,2035年达约300GWh。

董秘线上“泄密”后,公司股价“五连板”!光华科技及董秘收警示函

图片来源:Wind

2024年11月24日、26日和28日,光华科技发布三份异动公告,均称“公司前期所披露的信息不存在需更正、补充之处”,且“经自查,公司不存在违反信息公平披露的情形”。

光华科技当时还称,其固态电池材料产品与下游客户仍处于产品送样检测及优化阶段,尚未形成产业化销售,该业务收入对公司2024年度业绩不会产生较大影响。

律师:在非公开场合披露信息违背“三公原则”

彼时,光华科技确实也有固态电池相关的业务。据光华科技2024年半年报,公司涉及政府补助的项目有“可回收的新型高比能硫化物固态锂金属电池的构筑”,2024年上半年该项目收到政府补助约3.9亿元。

10月21日晚间,每经记者以投资者身份致电光华科技,该公司证券部相关人士表示,这次公司和董秘杨荣政被出具警示函,就是调查过后的结果,后续(监管方面)也不会再调查了。当每经记者问及是否会造成信披违规之类的风险时,上述人士表示“不会”。

对此,泰和泰律师事务所证券业务部主任许志远在接受每经记者采访时表示,《警示函》中提及杨荣政的行为涉及信披违规。“信息披露应该在指定的平台或媒体同步披露,不能通过(券商)交流会披露,这违反了‘三公原则’(公开、公平、公正三项基本原则),涉嫌不公平对待所有投资者。”

上海明伦律师事务所律师王智斌也向每经记者表示,从信息传播之后的市场反应来看,该信息无疑属于可能对股票交易价格产生较大影响的“重大事件”,完全符合监管规则中对“重大信息”的认定标准。

“上市公司的重大信息必须通过指定信披媒体及时、公平地向全体投资者披露,董秘在非公开场合披露信息,导致特定对象可以先于市场知悉重大信息,违背了信息披露的公平性原则,已涉嫌构成信息披露违规。”王智斌补充道。

(声明:文章内容 和数据仅供参考,不构成投资建议。投资者据此操作,风险自担。)

记者|蔡鼎

编辑|金冥羽 魏文艺 杜恒峰

校对|何小桃

封面图片来源:视觉中国

|每日经济新闻 nbdnews 原创文章|

每日经济新闻

本文来自网络,不代表天牛新闻网立场,转载请注明出处:http://y8wh.cn/32274.html

作者: wczz1314

为您推荐

发表回复

您的邮箱地址不会被公开。 必填项已用 * 标注

联系我们

联系我们

13000001211

在线咨询: QQ交谈

邮箱: email@wangzhan.com

关注微信
微信扫一扫关注我们

微信扫一扫关注我们

关注微博
返回顶部